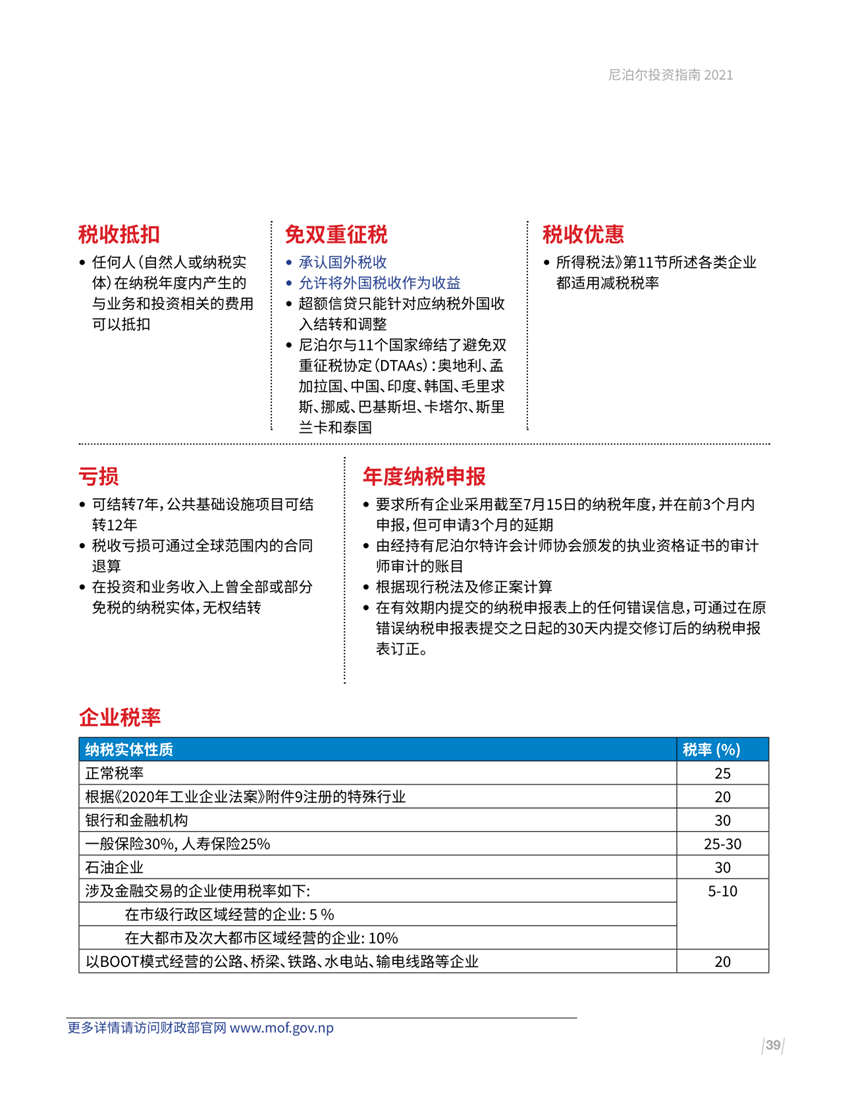
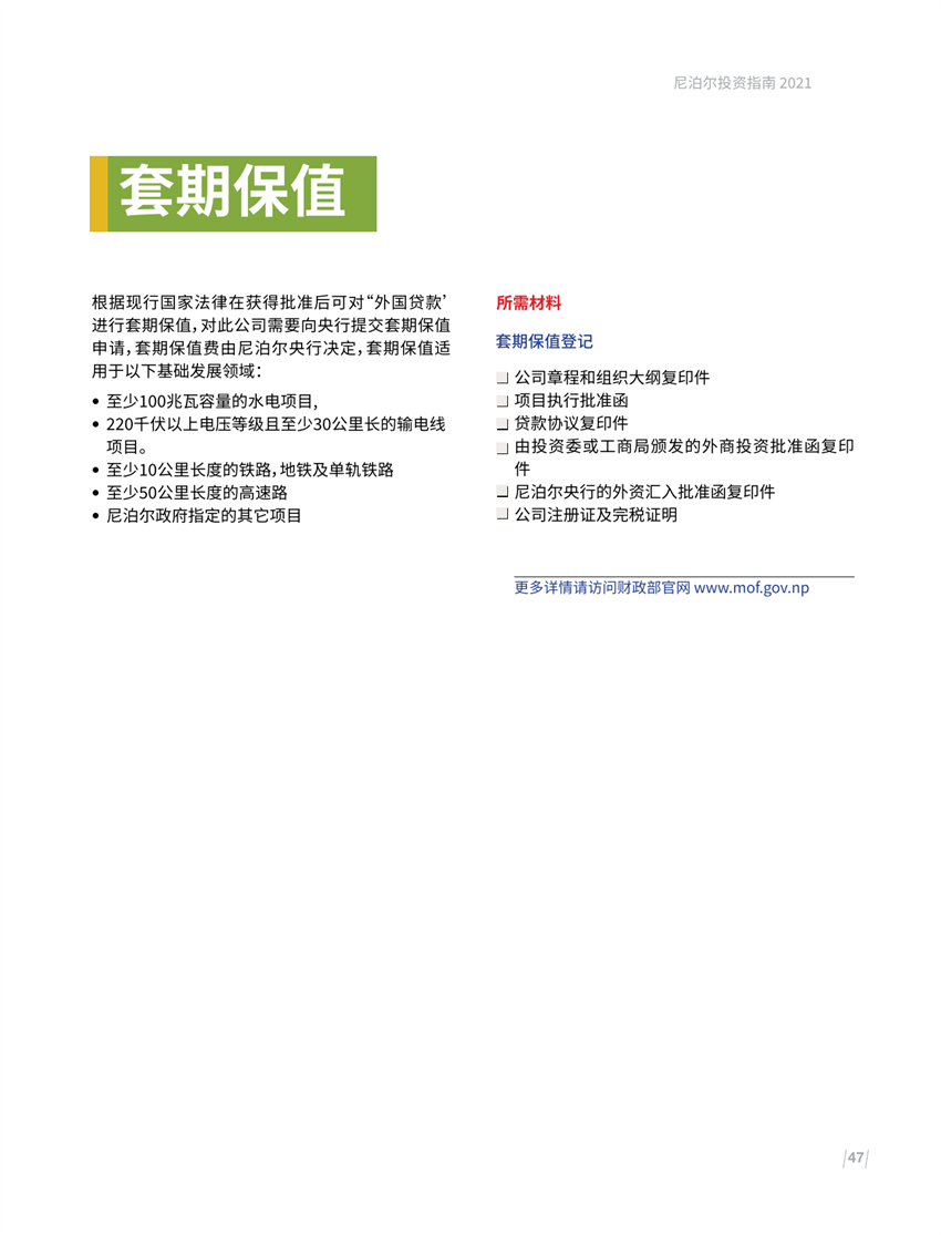
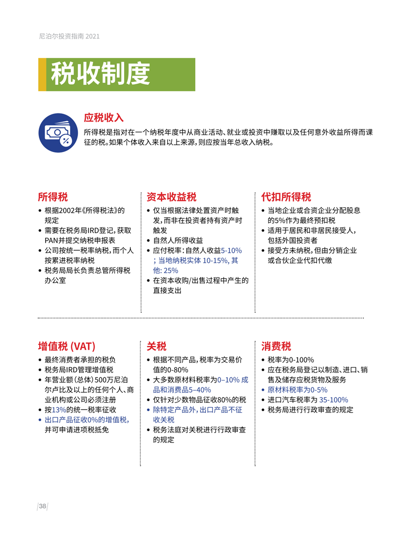
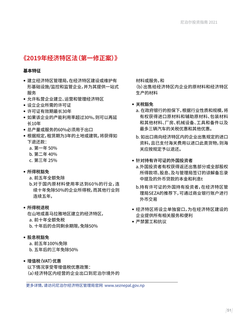
主管部门:中华人民共和国国家发展和改革委员会
首页
关于本会
党建工作
重要通知
本会动态
国别介绍
会员风采
资讯信息
招贤纳士
关于本会
本会介绍
本会章程
本会领导
大事集锦
联系我们
重要通知
关于邀请参加全球数字经济国际合作论坛的函
关于邀请出席委内瑞拉帕拉瓜纳经济特区推介会的函
关于邀请参加CEEC第三届中国新能源对外投资大会的函
关于邀请出席澳大利亚视频投资推介会的函
公告
视频展播
和振伟--2024喀什新能源产业创新发展专题研讨致辞
2024喀什新能源产业创新发展专题研讨花絮
刘汉如--2024喀什新能源产业创新发展专题研讨发言
国别介绍
当前位置:
首页 >
国别介绍
尼泊尔投资环境介绍
发布时间:2023-02-13
来源: 业务二部
上一篇:阿曼投资环境介绍
下一篇:特立尼达和多巴哥投资环境介绍
首页
关于本会
党建工作
重要通知
本会动态
国别介绍
会员风采
资讯信息
招贤纳士